当前位置:

益娄高速跑出“宁乡速度” 沿线20多万群众受益

来源:长沙晚报 作者:李广军 彭小凤 李宏伟 编辑:刘飞越 2016-10-17 09:13:57
时刻新闻
—分享—

益娄高速宁乡段心田大桥桥面正在浇筑混凝土。长沙晚报通讯员 彭小凤 摄

益娄高速宁乡段心田大桥桥面正在浇筑混凝土。长沙晚报通讯员 彭小凤 摄

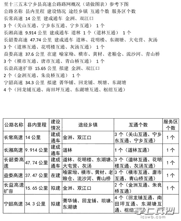
制图/王斌

至十三五末宁乡县高速公路路网概况

  长沙晚报记者 李广军 通讯员 彭小凤 李宏伟

  金秋的宁乡大地,时时刻刻保持着全速奔跑的“热度”和“速度”。

  昨日,在益娄高速宁乡段建设现场,20多台挖机、70多台自卸车、4台平地机正在同时轰鸣作业,洒水车来回奔走,上百名施工人员紧张工作……像这样繁忙的建设场景,在益娄高速宁乡段建设现场几乎天天都可以看到。

  记者了解到,自益娄高速公路启动建设以来,宁乡县益娄高速公路建设指挥部精心运筹,营造良好建设环境;业主、施工方全力抢抓工期,强势推进项目建设,多方合力,益娄高速宁乡段建设在这场项目建设的长跑中跑出了“宁乡速度”,成为了全线领跑者!

  主动对接益娄高速建设 沿线20多万群众受益

  对于宁乡来说,益娄高速公路的建设,不仅是完善宁乡大交通网络和改善西部基础设施的举措,而且在宁乡着力打造内陆开放高地、西线工业走廊、全域旅游景区和群众幸福家园的新征途上,将发挥重要作用。

  记者发现,宁乡县益娄高速公路建设指挥部,由县长任指挥长、分管副县长任常务副指挥长,各相关单位及沿线各乡镇为成员单位;同时沿线各乡镇明确分管领导,并成立了协调指挥部。县领导对该项目的线型布置和互通安排、预算方案编制、征拆方案制定、集中安置和个案处理高位协调,亲自把关;县重点办则明确专人负责项目环境维护和个案处理等。

  宁乡对益娄高速建设的重视程度,可见一斑。而宁乡县重点办在此项目建设中为本地经济社会发展所做的努力,也被人称道。

  “每个互通都是我县对外开放和经济社会发展的重要平台。”宁乡县重点办主任邓新华告诉记者,益娄高速项目最初在宁乡只设计了一个横市互通,“为了解决我县西部乡镇发展的交通瓶颈,促进我县西部经济的快速发展,县领导亲自把关线型布置和互通安排,主动对接益娄高速项目建设,经过我们积极协调,最终确定了益娄高速在我县境内全长37.47公里,设横市、唐市和心田3个互通以及1个横市服务区,直接受益群众达20多万人。”

  “在这里修高速,我们终于可以引进些好项目了!”青山桥镇田心铺村是一个边远乡村,如今益娄高速宁乡段心田互通的出口直接连接该村,让该村村主任王萼荣很是欣喜,他说,高速建设拉近了村里与长沙、娄底、益阳的距离,今后,他们可以把自己的农产品带出去,送到大都市;同时还可以引进农业休闲、农产品加工以及物流产业等项目。

  不仅经济能够得到发展,益娄高速通车后,当地群众出行也将变得更加便捷。流沙河镇赤新村村民贺明生今年81岁了,最盼望的就是儿女们常回家看看,可以前交通不便,儿子从长沙回来都要两个多小时。“益娄高速建成后,儿女要出门、要回家都方便多了。”

  营造优质施工环境 协调解决问题近万个

  2013年7月29日上午,宁乡县老粮仓镇仙洪坝村,益娄高速公路土建第七合同段启动施工。该标段是益娄高速第一个启动建设的标段,标志着益娄高速公路进入实质性开工。

  “施工影响大、群众诉求多、政策界限严、问题解决难”是重点工程建设中最大的难题,“我们进行重点工程的协调,就是要为重点工程创造一切有利条件,打造优良的施工环境是促进项目建设的重点。”邓新华介绍说,“我们的态度是既要修好路,又要把对群众的影响降到最低。”

  益娄高速项目在依法建设过程中,县指挥部本着“以民为本、情系民生”的理念,坚持实事求是的原则,公正客观地处理好群众合理诉求,对水冲沙压、公路毁损、房屋震损、红线外严重影响生产生活的房屋等问题,积极、及时协调省交通厅、益娄公司,以及各项目标段切实解决问题。

  青山桥镇田心铺村村民龙文希的房子靠近益娄高速田心大桥,去年10月份以来,他家房子多处开裂,围墙、杂屋严重受损,但是因距离超过了政策规定的红线,所以没有在拆迁范围以内。龙文希说,当时家人住在开裂的房子里担惊受怕,他向有关部门反映之后,县重点办多方协调对房屋进行了实地勘察,问题很快得到了解决。“现在签了一致协议,只要搬迁了。”龙文希说,他正在腾退房屋,并且他还准备用拆迁款重新建个新房子,预计明年就能入住了。

  在流沙河镇码联村庆堂组,刚走进村民陈柏清的家,他就迎了上来,邀请大家进去休息。今年60岁的陈柏清是当地第一批签署拆迁协议的。“从拆迁到建房,我们反映的情况和问题,政府部门都会尽力帮忙解决,县重点办工作人员还多次上门调解。”他告诉记者,之所以这么支持配合政府工作,是因为政府对于他们的诉求都能一一答复和解决,有情有义。

  据了解,目前益娄高速宁乡段建设中拆迁户的分散安置已全部完成,项目沿线老百姓的合理诉求基本得到了解决,协调解决近万个大小问题。

  抢抓工期科学管理 建设速度领跑全线

  益娄高速宁乡段自启动建设以来,宁乡县全力精心服务,创造优质施工环境,施工方抢抓有利天气,科学管理、优化设计、加速推进。

  益娄公司副总经理谢琼钧告诉记者,从目前工程进度来说,宁乡段是益娄高速全线进度最快、施工环境最优的施工段。截至目前,益娄高速宁乡县所有标段建设进展顺利:路基土石方工程完成85%、桥涵工程完成90%、隧道工程完成70%、防护工程完成60%,两个路面标已经进场,“宁乡速度”名符其实! “这些成绩的取得,宁乡县委、县政府做了大量工作,尤其是县重点办功不可没。”谢琼钧表示。

  记者了解到,宁乡县重点工程建设办公室的主要职能是:根据县政府授权,负责县域范围内国家、省、市级重点工程建设的组织、管理、协调和服务工作。多年来,宁乡县重点办积极服务县域境内各项重点工程建设,工作思路、工作力度、工作方法、工作效果均成为省内的一块品牌。

  “今后一段时间,我们将重点抓好益娄高速、甘肃酒泉至湖南80万伏电力线路等在建项目的协调服务工作,力争项目早日竣工并投入使用。另一方面,我们正在进行其他项目的前期准备工作,主要包括渝长厦高速铁路、宁韶高速、长益高速扩容工程等项目,力争项目早日启动建设。”邓新华介绍说,目前重点办正在就宁韶高速公路项目积极与相关部门协调,力争将此线路往北延伸10公里,与长益复线朱良桥互通相接,“这样的话,宁乡经开区、双江口镇将多一条往南的交通通道,也丰富了宁乡路网,宁乡境内将由现有的3个互通增至4个,从而推进重大交通项目工程在我县发挥最大的效益,给我县经济发展带来更大促进作用。”

  益娄高速公路

  益娄高速公路起自益阳市新屋冲,接益阳绕城高速公路,途经益阳市、长沙市、湘潭市、湘乡市、娄底市,止于双峰县檀树冲,终点与已建成通车的潭邵高速公路衔接,主线全长105.928公里,共设置9处互通式立交,服务区2处(横市、娄底),主线按4车道高速公路标准建设,设计速度采用 100km/h,路基宽度采用26 m;计划2017年建成通车。益娄高速公路建成后,益阳和娄底两市之间车程将由现在的2.5小时缩短至1小时。

  益娄高速公路项目在宁乡县境内全长37.47公里,途经横市、黄材、老粮仓、流沙河、青山桥、喻家坳共6个乡镇,设3个互通(横市互通、唐市互通、心田互通)及1个服务区(横市服务区)。

来源:长沙晚报

作者:李广军 彭小凤 李宏伟

编辑:刘飞越

阅读下一篇

返回红网首页 返回湖南频道首页