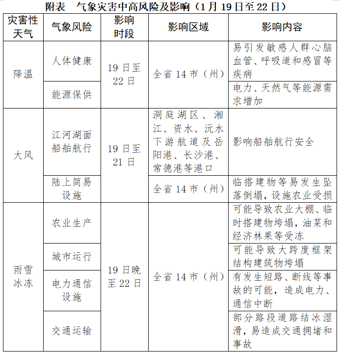
湖南省气象台预计
1月19日至22日
湖南将出现今年首场寒潮
和低温雨雪冰冻天气过程
影响范围广、持续时间长
过程从19日开始,自北向南影响湖南全境,其中湘西州、张家界、常德、益阳、岳阳、怀化北部等地低温雨雪冰冻天气将持续4天。
雨雪相态复杂
19日白天以降雨为主,夜间湘北雨转雪或冻雨;20日湘中以北有冻雨或小到中雪(冰粒),常德局地大雪,湘南小雨;21日至22日白天,全省大部分地区有冻雨,其中湘中以北有小到中雪(冰粒),局地大雪;22日晚雨雪减弱,过程趋于结束。累计降雪量湘中以北5~10毫米,湘北局地10~15毫米,其他地区2~5毫米,最大积雪深度3~8厘米。
降温幅度大、风力强
大部分地区过程平均气温将下降10~16℃,其中22日湘北、湘中最高气温降至-1~1℃,22日夜间至23日清晨最低气温降至-5~-1℃(高海拔地区-8℃左右)。19日至21日全省风力普遍加大至4~6级,局地阵风9~11级。
湖南省气象台提醒


来源:湖南交通频道 湖南省气象局
编辑:刘惟烜
时刻新闻