湖南省气象台预计
2月10日
本轮雨雪过程趋于结束
9日受冷空气及高空波动影响
湘中以北部分地区有雨夹雪或雪
10日白天自北向南转多云
10日晚至11日白天降雨短暂间歇
11日晚西南暖湿气流增强
云系增多,湘西、湘南有小雨
具体天气预报:
9日白天到晚上,湘中以北阴天有雨夹雪转小雨,其中湘西州北部、张家界、常德中北部有小雪,其他地区阴天有小雨;北风2~3级;最低气温湘北1~3℃,其他地区3~5℃;最高气温湘中以北4~7℃,其他地区8~12℃。


10日白天到晚上,湘西北多云到晴天,其他地区小雨转多云;北风2~3级;最低气温湘北1~4℃,其他地区5~9℃;最高气温湘西北、湘东南12~16℃,其他地区7~10℃。


11日白天到晚上,多云间阴天,其中湘西、湘南有小雨;北风2~3级;最低气温湘北1~3℃,其他地区5~9℃;最高气温湘南9~12℃,其他地区14~17℃。


恰逢春运
气象部门提醒
要关注今明两天
降雨天气造成的道路湿滑
低能见度
以及今天湘西州北部
张家界、常德北部部分路段
冰雪天气对交通运行安全的影响



2月9日至2月11日湖南省高速公路综合风险等级图
影响路段


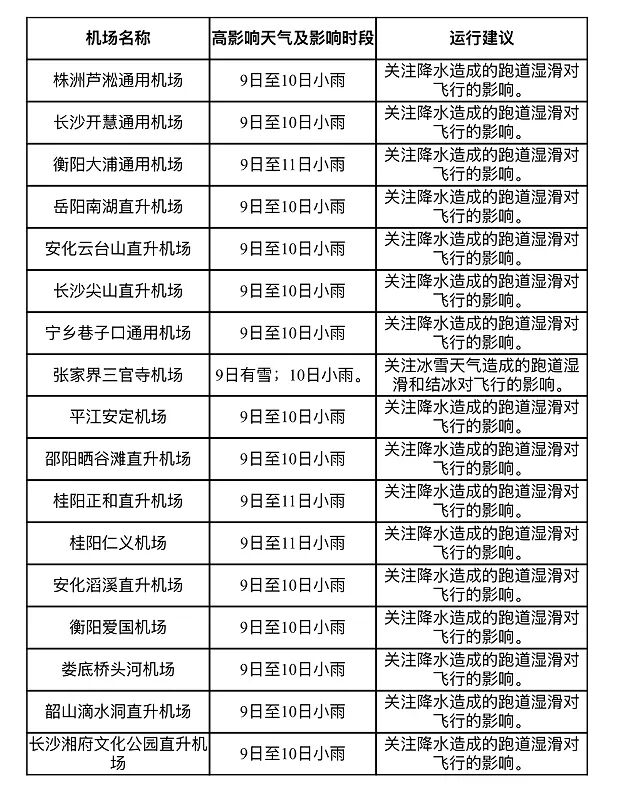
通用航空交通气象影响预报
关注9日至11日降水可能引起跑道湿滑;以及9日至10日湘西州北部、张家界、常德北部的冰雪天气可能引起跑道结冰。

水上交通气象影响预报
9日至11日,需防范降水可能造成的低能见度对水运安全的不利影响。

2月9日至11日湖南省航道气象风险等级预报图
未来三天,湖南雨雪过程趋于结束,但仍有降雨的考验。恰逢春运高峰期,公众出行需密切关注天气变化。如遇雨雪、冰冻或大雾天气,铁路、航空及自驾出行需加强防范,注意交通安全。
来源:905交通广播
编辑:陈星晓
时刻新闻