首页
时政·要闻
经济·民生
科教·文卫
社会·法治
市州聚焦
当前位置:
湖南频道
>
科教.文卫
>
正文
事关湘超球员、教练薪酬,湖南省足协发布相关薪酬管理规定(试行)
来源:湖南省足球联赛公众号
编辑:徐丹
2026-04-09 10:04:03
时刻新闻
—分享—
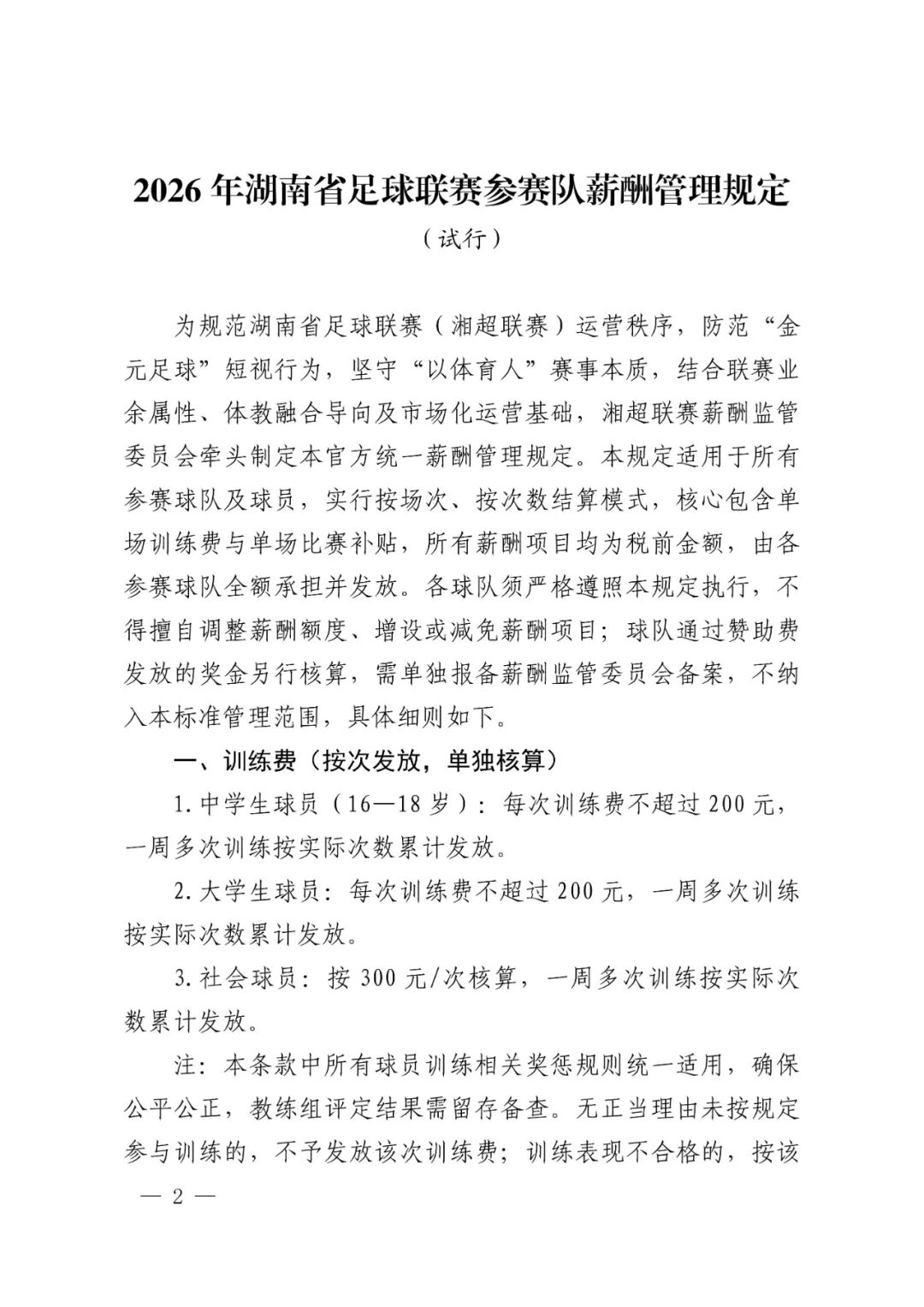
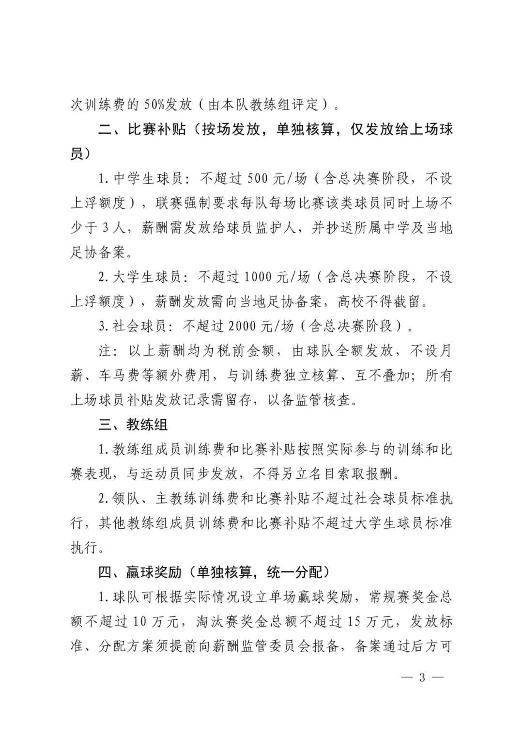
近日,湖南省足球协会印发相关通知,对2026年湖南省足球联赛参赛队的薪酬管理进行规定规范,通知原文如下:
来源:湖南省足球联赛公众号
编辑:徐丹
阅读下一篇
跟着“湘BA”游湖南,一大波福利上线
返回红网首页
返回湖南频道首页