当前位置:

长沙县星沙10条公交线路拟调整

来源:红网 作者:潘东晓 编辑:胡弋 2014-09-16 10:06:43
时刻新闻
—分享—

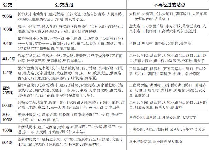
  红网长沙县站9月16日讯(星沙时报记者 潘东晓)经常搭乘公交前往长沙市区的星沙市民注意了,长沙市交通运输局拟对经由万家丽路的公交线路进行调整,目前正在向社会公开征求意见。记者获悉,此次调整的线路共有24条,其中涉及星沙的线路有星沙2路、星沙105、星沙205、142、158、501、503、701、703、808共10条。

  长沙市交通运输局相关负责人介绍,为配合万家丽路快速化改造工程建设,拟从2014年10月1日起对途经万家丽路的24条公交线路进行临时调整。今日起至9月21日,市交通运输局接受市民和各方的反馈意见,再根据各方合理意见进行相应调整,在本月底出台最终的调整方案。如果你对24条公交线路特别是涉及星沙的公交线路调整有话要说,可拨打长沙市公共客运服务热线84303488提出建议。

来源:红网

作者:潘东晓

编辑:胡弋

本文为湖南频道原创文章,转载请附上原文出处链接和本声明。

本文链接:https://hn.rednet.cn/c/2014/09/16/4193204.htm

阅读下一篇

返回红网首页 返回湖南频道首页