
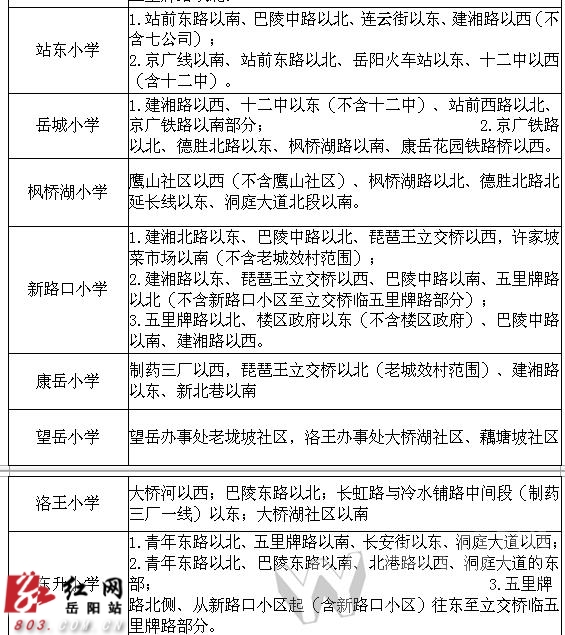
招生范围圈定

招生范围圈定

招生范围圈定

招生范围圈定

招生范围圈定
红网岳阳站8月19日讯(分站记者 孙丽芳)8月18日,记者从岳阳楼区教育局了解到,2015年岳阳楼区中小学招生工作方案出炉,2015年城区中小学仍然坚持免试就近入学的原则。招生工作方案规定,各中小学校不得跨范围招生,招生时不得与幼儿园挂钩,不得以任何形式的考试与入学挂钩;对残疾儿童、留守儿童入学给予更多的关爱,保障进城务工人员子女相对就近入学;家长不得择校;农村学校在本乡范围内招生。各学校要全面及时公示招生信息,包括招生政策、范围、条件、程序、办法、咨询电话等,接受社会监督。岳阳楼区各学校招生工作在区招生工作领导小组领导下,分校进行,统一收集并初审相关证件、统一复核证件、统一录取时间,统一注册登记。
区属公办小学8月20日、21日初审报名
据介绍,岳阳楼区区属公办小学一年级新生招生,各学校统一在8月20日、21日组织报名初审,由家长填写相关资料。以学生父母(或其他法定监护人,下同)或学生本人房产信息和户口信息等为主要招生依据。同时持有市区户口和学校招生范围内房产的适龄儿童(指年满6周岁即2009年8月31日前出生的儿童)确保录取,流动人口和租住户子女在居住地所属学校容量许可的前提下安排就读,因容量不足时,可到附近其它容量许可的学校就读。
市区有房产的,提供小孩父母身份证、家庭户口薄、房产证(有房产而无证的,提供房屋购买合同原件及有效发票)、小孩出生证、预防接种证、幼儿园结业证等材料。
市区没有房产但有居住证的,提供父母的身份证、家庭户口薄、居住证。无居住证的,除提供房屋租赁合同或社区证明以及其他证明实际居所的材料外,还须提供相关工作证件,个体经商户提供营业执照、纳税票据等有效证件,进城务工人员提供劳务合同等材料。
区属农村小学学生统一报名时间为8月29日。农村学校原则上按村所属范围招生。区属民办学校招生时,学校除核验相关材料外,不得组织文化考试。民办学校报名时间自定,但须保证学校8月31日开学,9月1日正式开课。
8月29日各学校公布录取名单
据岳阳楼区教育局基教科负责人透露,8月20日-21日一年级新生报名后,由学校初步审核学生相关证件,并分类建档。8月22日-28日,教育局和学校进行证件确认和统筹调剂,8月29日正式录取,学校凭教育局核定的录取名单公榜,给学生办理入学报到手续,并通过全国学籍管理系统开始新生注册。
而针对不少家长关心的转学插班问题,该负责人介绍,继续实施大班额消减计划,2015年秋季凡班额超过55人的班级一律不招收插班生。居住在这些学校招生范围内的转学插班生,由区教育局统筹调剂到相对就近的学校插班。区内学校之间原则上不办理转学插班手续。凡外地调入楼区工作的干部、职工和转业复员军人的子女到区属学校插班就读的,需提供父母亲工作调令、家庭户口薄、学生全国学籍号、学生评价手册;流动人口子女,凭父母亲居住证、工商营业执照及税务登记证(或劳务合同)、学生全国学籍号、学生评价手册等到有空缺学位、住址相对就近的学校就读。转学插班工作在8月30日前完成,学籍转接手续办理9月27日前完成。
同时,今年岳阳楼区招生容量可以保证凡在今年8月31日前出生(即年满6周岁)的孩子可以保证入学,但不允许择校。
有家长有这样担心:家就住在学校旁,孩子会录取不到这所学校。针对这一疑问,该负责人解释道,录取到某校就读的依据是父母常住地址(以房产证为准)。常住地址如果不在这所学校招生范围,就不能录取到该校就读。为了让孩子上某所热点学校投亲靠友者或临时租赁房屋者,并不能作为就近入学的依据。而且因为招生范围确定的原则是分块划片、相对就近,一般情况下是以路、街、巷、山、水、特殊建筑等为界,这种现象是不可避免的。
来源:红网
作者:孙丽芳
编辑:曾小颖 实习生 吴若兰
本文为湖南频道原创文章,转载请附上原文出处链接和本声明。
时刻新闻