湖南大学新闻与传播学院是中国新闻奖试点报送单位。根据《中国新闻奖评选办法》和相关通知要求,经湖南大学新闻与传播学院第三十二届中国新闻奖初评委员会评审,拟报送以下3件作品参评第三十二届中国新闻奖。现将拟报送作品目录及完整参评材料予以公示。公示时间为2022年6月6日—6月13日。

在此期间,欢迎社会各界进行监督。若有疑问,均可通过电话、信函或E-mail等方式发表意见或实名举报。
监督电话:0731-88821931电子邮箱:xwjhnu@163.com
通讯地址:湖南省长沙市岳麓区麓山路331号湖南大学新闻与传播学院办公室(410082)
联系人:徐老师,孙老师
附件:中国新闻奖报送作品目录及完整参评材料
湖南大学新闻与传播学院中国新闻奖初评委员会
2022年6月6日
附件:
(一)中国新闻奖报送作品目录

(二)拟报送参评作品推荐表
1.学“讲话”·六堂课



2.回应“模板化”、办事“软钉子”、长期“走程序”:群众有诉求,干部有套路?


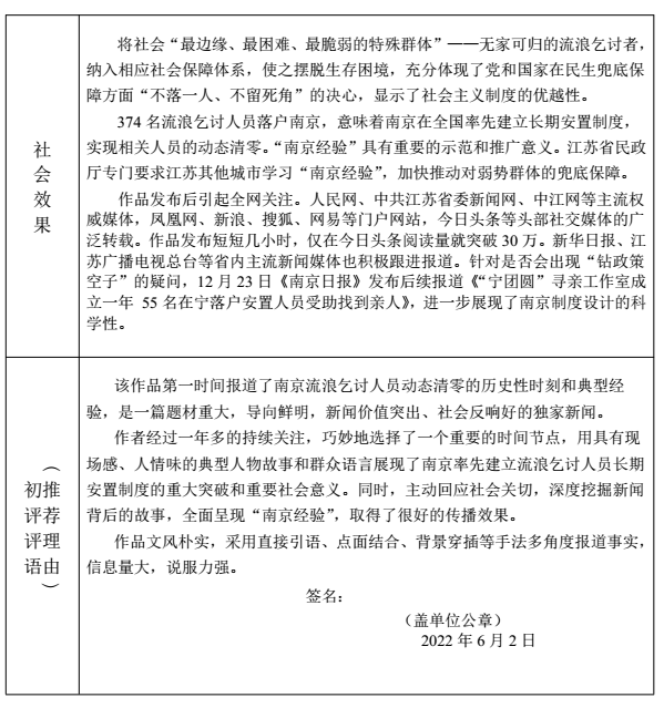
3.374名流浪乞讨人员今年落户南京


(三)拟报送参评作品原文链接
1.学“讲话”·六堂课
代表作一:http://ls.mangguonews.com/mgnh5prod/news?id=6356ceee-6e58-4d44-832e-170609ea5532
代表作二:http://ls.mangguonews.com/mgnh5prod/news?id=207b4438-da9f-4135-9509-ab3842e54391
代表作三:http://ls.mangguonews.com/mgnh5prod/news?id=e10acf1a-d4d0-4b8d-92c7-3bb0959ea1eb
2.回应“模板化”、办事“软钉子”、长期“走程序”:群众有诉求,干部有套路?
https://mp.weixin.qq.com/s/k8Yk5WmNNkcyLAYlKkjd6w
3.374名流浪乞讨人员今年落户南京
http://njrb.njdaily.cn/html/2021-12/09/content_51_38341.htm?div=2
(四)其他参评材料链接
链接:https://pan.baidu.com/s/1kPwwDR1zuXlSQNxSknlqrg
提取码:2022
来源:红网
作者:湖南大学新闻与传播学院中国新闻奖初评委员会
编辑:姜媚
本文为湖南频道原创文章,转载请附上原文出处链接和本声明。
时刻新闻