预计
未来三天
(3月7至9日白天)
受高空波动和中低层切变影响,
省内有一次小到中雨,
局地大雨天气过程。
具体天气及影响路段
未来三天
今天白天到晚上
湘中以北多云转阵雨或雷阵雨,其中湘西北部分地区中雨,其他地区多云;北风2~3级;最低气温5~9℃;最高气温湘南18~21℃,其他地区10~15℃。

8日白天到晚上
湘中以北阴天间多云,有中等阵雨或雷阵雨,其中怀化南部、邵阳南部局地大雨,其他地区多云间阴天有阵雨或雷阵雨;北风2~3级;最低气温6~10℃;最高气温湘南13~18℃,其他地区9~13℃。

9日白天到晚上
小雨转多云,其中湘西南部分地区中雨,10日清晨湘西北局地有雾;北风4~5级,江河湖面阵风6~7级;最低气温5~9℃;最高气温9~13℃。

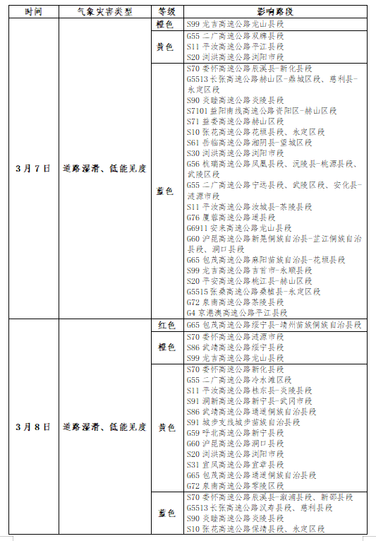
公路交通气象影响预报
重点关注7日至9日降水天气(重点湘西部分地区)、9日风力加大以及10日清晨湘西北局地大雾天气造成的道路湿滑、能见度下降对春运公路交通的不利影响。



3月7至3月9日湖南省高速公路综合风险等级图
影响路段



通用航空交通气象影响预报
重点关注7日至9日降水天气(重点湘西部分地区)、9日风力加大以及10日清晨湘西北局地大雾天气造成的跑道湿滑、能见度下降对飞行安全的不利影响。

水上交通气象影响预报
关注7日至9日降水天气(重点湘西部分地区)、9日局地风力加大以及10日清晨大雾对水运安全的不利影响。

3月7日至3月9日湖南省航道气象风险等级预报图
关注与建议
防范7日至9日降水天气(重点湘西部分地区)、9日局地风力加大以及10日清晨大雾天气对水陆春运交通的影响。
来源:湖南天气
编辑:陈星晓
时刻新闻