当前位置:

常德消防曝光5月份重大火灾隐患单位 29家单位“上榜”

来源:红网 作者:王颂扬 编辑:文建美 2019-05-28 17:08:36
时刻新闻
—分享—

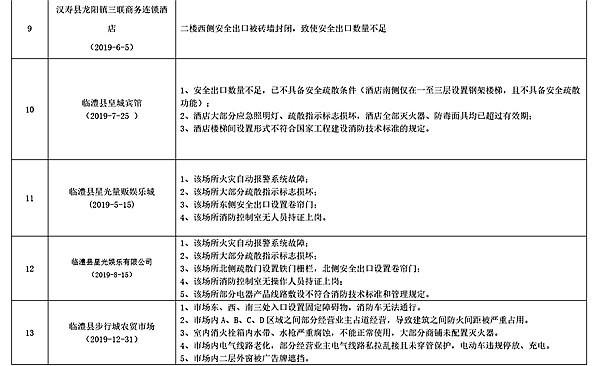
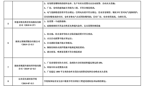
红网时刻常德5月28日讯(通讯员 王颂扬)5月28日,常德市消防支队曝光5月份重大火灾隐患单位,29家单位“上榜”。具体如下:

1_??.png

2.png

3.png

4.png

5.png

6.png

来源:红网

作者:王颂扬

编辑:文建美

本文为湖南频道原创文章,转载请附上原文出处链接和本声明。

本文链接:https://hn.rednet.cn/content/2019/05/28/5540002.html

阅读下一篇

返回红网首页 返回湖南频道首页