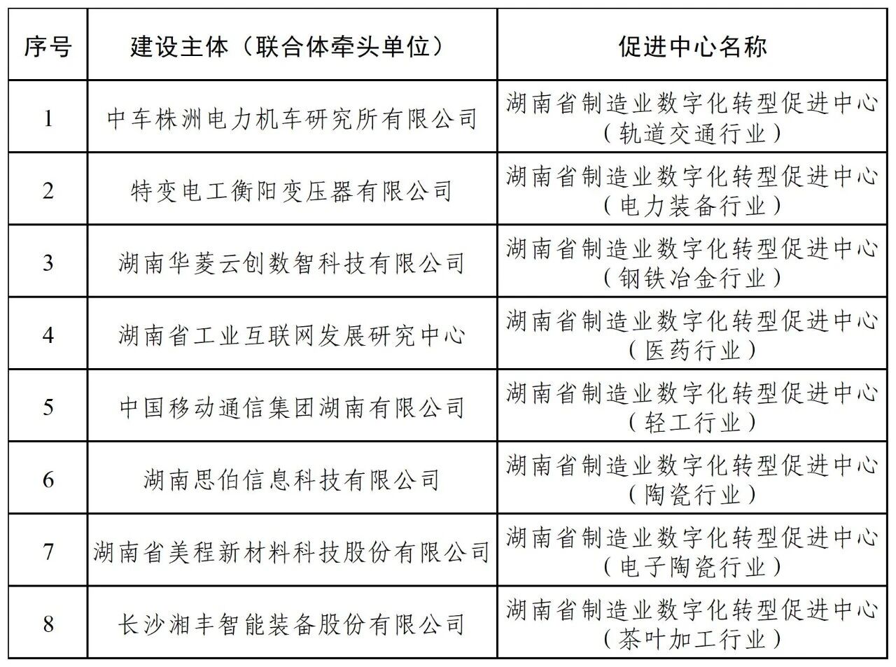
红网时刻新闻4月16日讯(记者 王星睿 通讯员 张猛)4月15日,湖南省工信厅公示了首批湖南省制造业数字化转型促进中心拟认定名单,8个项目入选。
首次开展湖南省制造业数字化转型促进中心认定工作是深入实施“智赋万企”行动,营造制造业数字化转型良好生态的有力举措。本次拟认定的8个湖南省制造业数字化转型促进中心,主要呈现市州布局契合试点定位、服务行业紧扣优势赛道、转型服务取得丰硕成果三个特征。8个促进中心分布在长沙、衡阳、株洲、娄底,与5个国家中小企业数字化转型试点城市高度重合;分别服务于轨道交通、电子信息、输变电装备、钢铁冶金、食品医药等湖南省优势产业领域,近两年来,累计推动超1700家企业实施数字化改造,改造服务合同金额累计达19.95亿元,组织开展数字化人才培训约1.6万人次。
省工信厅相关负责人表示,将对促进中心实施常态化管理,定期组织促进中心开展自评估,做好经验成效总结。下一步,将聚焦湖南省优势产业与重点领域,继续大力支持制造业数字化转型促进中心建设,着力构建供需高效对接、资源精准整合的数字化转型生态。

来源:红网
作者:王星睿 张猛
编辑:周洁
本文为湖南频道原创文章,转载请附上原文出处链接和本声明。
时刻新闻